LA SECURITE DE MACHINE EST UN PROCESSUS CONTINU
L'évaluation du risque n'est pas un travail approximatif
Dans nos entreprises, la protection des travailleurs fait partie des priorités. Et à juste titre! Une évaluation correcte des risques aide à faire l'inventaire de tous les dangers possibles d'une machine. Ainsi, non seulement votre personnel bénéficie d'un environnement de travail plus sûr, mais en plus, votre entreprise risque moins d'être tenue pour responsable en cas d'accident.
DIFFERENCE ENTRE ANALYSE DU RISQUE ET EVALUATION DU RISQUE
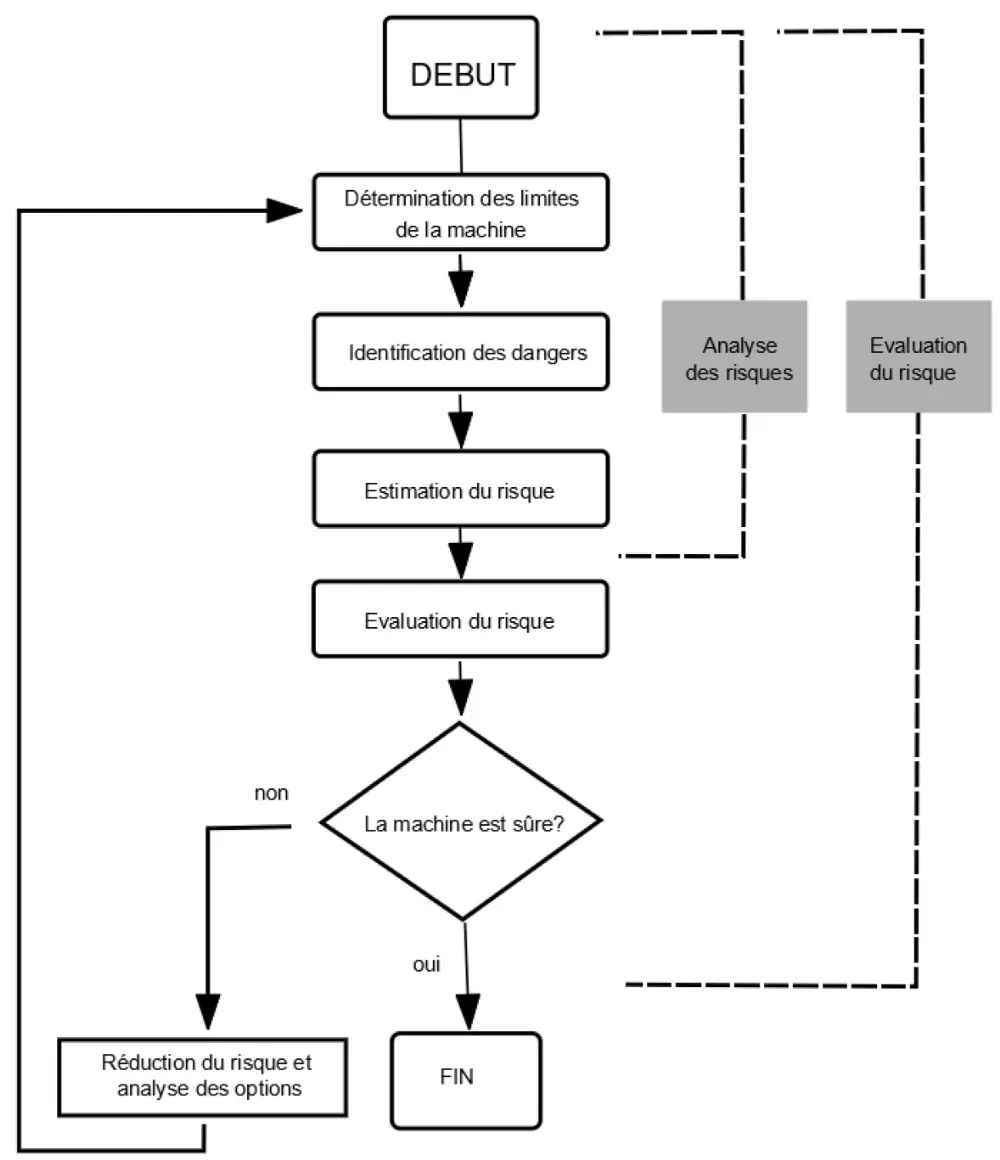
Même si ces termes sont souvent confondus, ils ne font pas référence à la même chose. L'analyse du risque comprend trois éléments: la définition des limites de la machine, l'identification des dangers et l'estimation du risque. L'évaluation du risque va un peu plus loin et comporte, outre ces trois premières étapes, les mesures pour supprimer les risques de sécurité. Ensuite, elle réévalue l'impact sur la sécurité. L'analyse de risque s'arrête à l'estimation du risque et n'est en fait qu'une partie de l'évaluation du risque. Il est important de savoir qu'une évaluation du risque est un processus continu. Chaque changement essentiel à la machine ou dans son environnement peut nécessiter une nouvelle évaluation du risque ou une mise à jour de l'évaluation du risque existante.
LE CERTIFICAT CE OFFRE PEU DE GARANTIES
En cas d'accident, tant l'utilisateur de la machine que le constructeur de la machine peuvent être tenus pour responsables.
On commencera par examiner si la machine possède un certificat CE. Si oui, le fabricant de la machine doit aussi avoir un dossier de construction technique. Les autorités examineront alors si la machine a été livrée correctement et en toute sécurité. Si le fabricant est en ordre à ce niveau-là, on regardera si le client final a bien fait établir un rapport de mise en service (avec l'évaluation du risque correspondante) lors de la mise en service de la machine. A cet égard, le manuel est souvent déterminant. Un exemple l'illustre: un constructeur de machines commercialise une machine agréée CE en mentionnant que cette machine ne peut pas être utilisée sans cloisonnement. Si l'utilisateur final utilise sa machine sans cloisonnement, c'est lui qui est responsable, car il n'a pas suivi le manuel. Ici, c'est la responsabilité du conseiller en prévention qui compte pour la mise en service d'une machine. Celui-ci doit veiller à ce que le manuel soit lu.
En outre, c'est une erreur de croire qu'un certificat CE signifie forcément que la machine est sûre. Celui qui souhaite fournir une machine avec un certificat CE, doit effectuer comme première étape une évaluation du risque puis conserver les documents correspondants pendant dix ans.
Après cette période, il peut encore être tenu pour responsable, mais il n'est plus obligé de démontrer qu'il y a effectivement eu une évaluation du risque. Il arrive que des constructeurs de machines se risquent à ne pas effectuer d'évaluation du risque et appliquent quand même le marquage CE. Ils espèrent évidemment qu'aucun problème ne surviendra pendant dix ans. Il est donc important que le client final impose lui-même un maximum d'exigences de sécurité au fabricant.
En effet, la seule obligation du constructeur de machines à l'égard du client est de remettre le certificat CE et le manuel. La transmission de l'évaluation du risque, les calculs mécaniques et les tests de validité ne sont pas une obligation, car cela donnerait au client final tellement d'informations qu'il serait en mesure de copier la machine en question.
dans une installation, est considérée comme un constructeur de machines
ASSEMBLAGE
La frontière entre fabricant de machines et client final n'est pas aussi nette que les termes que nous utilisons dans la pratique. Une entreprise qui achète deux machines et qui les assemble dans une installation, est considérée comme un constructeur de machines. Prenons par exemple un robot et une machine CNC. Le robot attrape les pièces sur un tapis de transport et les place dans la machine CNC. Les deux machines peuvent répondre chacune aux exigences de sécurité, mais poser problème si elles sont utilisées ensemble. P;ex., un arrêt d'urgence sur le robot n'entraîne aucune réaction de la machine CNC et vice versa, avec tous les risques que ça comporte. Si les deux machines ont un objectif commun et s'il s'agit d'un système de commande couplée, elles sont considérées comme une seule machine et dans ce cas, la personne concernée a les mêmes obligations qu'un constructeur de machines.
LA HIERARCHIE DES NORMES A, B, C
Lorsqu'on entame un projet de sécurité, on peut se retrouver perdu dans l'enchevêtrement de normes. Pour les robots, c'est la norme ISO 10218-1 qui est en vigueur, mais il y a la norme de base pour la sécurité machine EN 12100 ainsi que la norme ISO 13849 qui sont d'application. Le rapport se présente comme suit: il y a trois niveaux; les normes A, B et C. La norme pour la machines (un robot, un tour, une presse, …) est la norme C. Celui qui souhaite faire une évaluation du risque, commencera à partir de cette norme (s'il y en a une). Puis, il se dirigera vers les normes B. La norme B1 concerne les équipements de sécurité comme les arrêts d'urgence (ISO 13850) et les barrières immatérielles. Les normes B2 concernent des aspects de sécurité comme la détermination PL (ISO 13849‑1). La norme A (ISO 12100) est valable pour toutes les machines. S'il n'y a pas de norme C pour l'application (p.ex. les mélangeurs), il faut répondre aux normes A et B.
METHODES
Une évaluation du risque peut se dérouler selon plusieurs méthodes: risquographe, matrice des risques, méthode Kinney & Fine et méthode numérique.
Le choix est libre et chaque méthode présente des avantages et des inconvénients. Mais il y a une condition à respecter: il faut que la méthode choisie se déroule de manière objective pour être valable.
LA PRATIQUE
Une fois que la méthode est déterminée, on peut commencer la pratique. Nous allons prendre comme exemple une méthode numérique. Ici, on peut procéder comme suit:
- sur la base d'interviews de tous les acteurs entrant en contact avec la machine, on obtient des informations relatives aux risques. Le terme 'acteurs' est à prendre au sens large. Les opérateurs peuvent fournir des informations très précieuses, mais les services de maintenance peuvent aussi avoir des informations utiles, car ils effectuent parfois des tâches que les opérateurs n'effectuent pas. Idem pour les équipes de nettoyage.
- Sur la base de ces interviews, on débute l'évaluation du risque. On commence par délimiter la machine proprement dite (où elle commence et où elle finit précisément), on décrit son objectif exact ainsi que ses tâches (ce qu'elle produit, la vitesse à laquelle elle tourne, …) et on indique les techniques présentes (électricité, air, comprimé, hydraulique, …).
Outre la sécurité machine, il faut aussi examiner d'autres facteurs: nuisance sonore autour des machines, présence de chariots élévateurs, propreté de l'environnement, ergonomie, maintenance. Ces risques aussi doivent faire l'objet d'une évaluation.
Ensuite, on estime tous les risques selon la méthode d'analyse choisie. Avec la méthode numérique, chaque risque recevra une cotation sur la base de plusieurs facteurs. Ensuite, on présentera des mesures pour rendre la situation plus sûre et l'utilisateur aura un aperçu de l'impact sur la cotation (dans le cas d'une méthode numérique). Ainsi, on pourra aussi formuler une liste de priorités avec tous les risques, la norme de sécurité concernée et les mesures à prendre.
Lorsque les mesures destinées à réduire le risque sont établies, on peut procéder à une estimation du coût. C'est alors à l'utilisateur final de décider quelles mesures il souhaite introduire en premier.
ERREURS FREQUENTES
Effectuer une évaluation du risque exige une bonne compréhension des machines et des techniques de sécurité. Dans de nombreux cas, une sous-estimation des risques de sécurité combinée à une trop faible connaissance technique des dispositifs de sécurité entraîne toujours des erreurs d'évaluation. Un parfait exemple se situe dans l'environnement des barrières de sécurité immatérielles. Tester ce genre d'installation est moins évident que ce qu'on ne pense. Il ne suffit pas d'interrompre les rayons infrarouges avec la main pour tester si la machine s'arrête bien. Si l'on fait ça, le risque peut en tout cas être sous-estimé.
Il existe plusieurs types de barrières immatérielles allant du type 2 au type 4. Chacun peut atteindre un Performance Level (PL) différent. De plus, on fait encore une distinction entre les installations qui protègent le corps, les mains et les doigts. Pour la protection des doigts et des mains, on utilise des rideaux lumineux de sécurité, dont les rayons infrarouges sont plus rapprochés pour éviter que ces parties du corps puissent traverser le champ de détection sans être détectées. Il faut aussi que l'arrêt de la machine s'effectue dans les règles. Un autre exemple: on installe une clôture, mais on laisse la porte ouverte sans installer de capteur de porte. De cette façon, les opérateurs peuvent entrer sans aucun obstacle. Un autre problème est que la connaissance de base des cylindres laisse à désirer. Par exemple, on ne sait pas qu'ils peuvent tomber lors de la purge. Il existe beaucoup d'autres exemples spécifiques, mais tous se ramènent à un manque de compréhension du fonctionnement des dispositifs de sécurité.

il n'est en principe pas nécessaire de prévoir une certification CE
DANS QUELS CAS LES ANCIENNES MACHINES DOIVENT-ELLES ÊTRE CERTIFIÉES CE?
Lorsqu'on parle des anciennes machines, 1995 est une année charnière. C'est là que la certification CE est entrée en vigueur. Tant que rien n'est modifié sur la machine, il n'est en principe pas nécessaire de prévoir une certification CE. Quand faut-il en prévoir une?
Un risque supplémentaire est créé
Regardez le robot sur l'image. Imaginez que les pièces sont amenées manuellement, mais que l'on modifie cela avec un cylindre de choc qui amène la pièce dans la machine. Dans ce cas, on crée un risque supplémentaire et il faut une certification CE.
Un risque existant est aggravé
Si l'on augmente la vitesse de la machine d'environ 10 m/minute à 15 m/minute et que les opérateurs ont alors moins de temps pour retirer leur main d'une zone dangereuse, on crée un risque supplémentaire.
Là aussi, il faut appliquer un marquage CE. Mais une augmentation de la vitesse n'entraîne pas forcément une augmentation du risque. Il faut qu'il soit vraiment question d'un plus grand danger. Dans le cas de machines construites après 1995, le CE existant doit être adapté à la nouvelle situation si on crée ou on augmente un risque. Les modifications dans les dispositifs de sécurité (p.ex. un capteur supplémentaire, une modification dans le programme PLC, …) doivent être bien documentées. De plus, pour toutes les machines, les modernisations doivent être effectuées en fonction de l'état actuel de la technologie et de la norme. Par exemple: pour une machine construite en 2000, une époque où le Performance Level n'était pas encore d'application, il faut aujourd'hui utiliser une version répondant au PL requis, lorsqu'on remplace un capteur.
