PRODUCTION OF ANILINE BY DIRECT AMINATION
Considerations in defining the preferred route
In industry, there are two main routes for the production of aniline from benzene: catalytic hydrogenation of nitrobenzene and the amination of phenol with ammonia. Both employ a two-step process: nitrobenzene or phenol has to be produced from benzene and then aniline must be formed. The drawbacks of these routes are low atomic efficiencies and expensive reactants. Direct amination of benzene to aniline is a one-step process which would reduce the number of reaction steps and achieve a higher atomic efficiency. It is expected that this approach also will reduce the number of unit operations and with this the CAPEX. In addition, it will lower the cost on reactants and energy consumption. It therefore is expected to be more economically profitable. 1
In this study, a process was designed and evaluated for an aniline plant of 250 kton per year of aniline by direct amination. The aniline is destined as a feedstock for an MDI production plant, which uses aniline in its protonated form. Therefore, this study focuses on the production of aniline with a concentration of 75 wt% (which is set by the subsequent MDI process). The research was performed during the course Process Plant Design at the University of Twente. More details: Driessen et al., Chem. Eng. Technol., 40, p. 838-846 (2017).
METHODOLOGY
The methodology for this project is based on Douglas' Theory for chemical process design 2. In this theory, the creativity of the designer plays an important role. Thinking can be structured with a hierarchy of design decisions and a large problem can be solved by (creatively) solving several smaller problems. In Douglas' theory, all design alternatives are kept open until there are sufficient arguments to refuse a particular alternative. This prevents important design options from being neglected at an early stage. By using rules of thumb, many alternatives can be evaluated in a short time.
The conceptual design starts with the identification of possible raw materials and corresponding chemical routes. Based on overall mass balances for raw materials, products and by-products, it will be assessed if a particular route could be attractive. At the end of this phase, the most promising chemical route is investigated and will be the starting point for the next level of the process design.
The next step is the identification of the required reactor systems and recycle flows. This resulted in a number of conceptual design alternatives. Separation is considered to be one process function.
The third phase of the process design is that of the separation system, again resulting in a number of conceptual designs. Note that sequentially laws of conservation for mass, heat and momentum are considered. In the end, the most promising conceptual design is selected and developed up to a basic engineering level based on the magnitude of the calculated recycle flows, the number of unit operations and the early removal of inerts and corrosive components. This phase includes a process flow diagram and corresponding mass and energy balances calculated in UniSim Design.
CHEMICAL ROUTES
A literature study has resulted in a number of routes for the direct amination of benzene to aniline, such as amination of benzene by hydroxylamine 3; amination of benzene by ammonia with oxygen 4; oxyamination of benzene with ammonia and hydrogen peroxide 5; and amination of benzene by ammonia with carbon dioxide 4. The amination of benzene by hydroxylamine was chosen because of its superior selectivity (>99,99%).
Hydroxylamine is not a bulk chemical and therefore, the production of hydroxylamine is included in the scope of this process design. The chemical reduction of nitric oxide was chosen as most promising as it is already used in industry and the yield is high 6. Nitric oxide will be used as feedstock for the production of hydroxylamine. Nitric oxide is, however, not commercially available on a bulk scale, but it can be produced relatively easily by the oxidation of ammonia. This is a known technology in the production of nitric acid, also known as the Ostwald process 7.
CONCEPTUAL DESIGN
To conclude, the proposed process for the production of aniline by direct amination of benzene can be reduced to three challenges: the production of nitric oxide, the production of hydroxylamine and the production of aniline. This will be the boundary of the process design.
In the conceptual design phase, all possible reactor configurations, separation systems and possible recycles were listed. It is important not to think of specific reactors or separation technologies, such as distillation, but only of the function. Based on Douglas' rules of thumb, many configurations were rejected.

CHOICE OF UNIT OPERATIONS
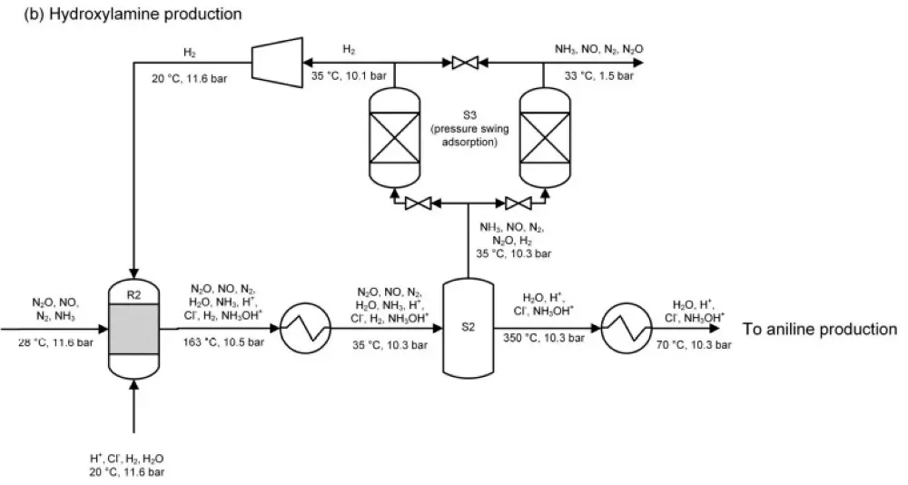
The conceptual design is turned into a detailed process. For each reaction or separation function, a proper unit operation must be chosen. For R1, a reactor type similar to that of the Ostwald process (production of nitric acid) was chosen: the gas phase is contacted with catalyst gauzes. The reactor type for R2 is discussed below in more detail. The performance of R3 is estimated based on published chemistry 3.
The separation functions S1 and S2 are conventional flash drums where the gas and liquid phase are separated. A pressure swing adsorption (PSA) was chosen for S3. Note that PSA is not necessarily the most appropriate unit operation for this separation. Alternatives include membrane units for gas-phase separation and cryogenic distillation. A conventional three-phase separator was chosen for S4 to separate the gas, aqueous and organic phase.
DETAILED PROCESS
At first, it was assumed that the process could operate at atmospheric pressure, but it soon became clear that this results in large volume flows of gas, which would require large equipment. Therefore, it was decided to increase the operating pressure to 10-12 bar.
The first reactor (R1) is fed with air and ammonia in which ammonia is oxidized to produce nitric oxide over a platinum/rhodium catalyst 7.
4NH3 + 5O2 → 4NO + 6H2O
In a flash drum (S1), water is removed from the gas phase and recycled to the first reactor for controlling the explosion limits of ammonia (15.5 mol%, lower explosion limit, 7).
The gas phase is fed to the second reactor in which hydroxylamine is produced. Fresh hydrogen gas and hydrochloric acid are added. The following main reaction takes place using a carbon supported platinum catalyst 6:
2NO + 3H2 + 2HCl → 2NH3OH+ + 2Cl-
An excess of hydrogen is used (5 moles of H2 per mole of NO) because this favors the reaction kinetics 6. The products are separated into a gas phase and a liquid phase. The gas phase is purified by pressure swing adsorption (PSA) and hydrogen gas is recycled to the second reactor.
The liquid phase, containing protonated hydroxylamine, is fed to the third reactor in which benzene is converted into aniline using a Mn-MCM-41(20) catalyst 8. Fresh benzene is added to the recycle stream containing benzene.The following main reaction takes place:
C6H6 + NH3OH+→ C6H5NH3+ + H2O
In a three-phase separator, the gas phase, organic phase and aqueous phase are separated. Aniline remains in the aqueous phase because it is protonated due to the acidic environment. The organic phase containing a significant amount of benzene is recycled to the third reactor.
This process has been modeled to obtain mass and energy balances with UniSim R410. The non-random two-liquid model (NRTL) is used as thermodynamic model, together with a Peng-Robinson equation of state for the gas phase.
TECHNICAL EVALUATION
Of all atoms present in the process, nitrogen is the most important: the nitrogen atom enters the very first step as ammonia and ends up in aniline, the final product. Therefore, the atomic efficiency of nitrogen is investigated using the Sankey diagram. It shows that 72% of the nitrogenous components, which are present in the system, end up in the product stream and that 27% of the nitrogenous components (mainly nitric oxide) are lost via the purge after the PSA section (S3). There are three options to prevent or reduce the loss of nitric oxide: to selectively separate hydrogen and nitric oxide from the rest of the separator (S2) gas outlet, to separate nitric oxide from the purge or to improve the conversion in the hydroxylamine reactor (R2), for example by choosing a better catalyst. In this way, the process can be even improved further. The atomic efficiencies of carbon and hydrogen were also investigated. These efficiencies already approach their theoretical maximum.
ECONOMIC EVALUATION
The economics of the process were evaluated by estimating the capital expenditure (CAPEX) and operational expenditure (OPEX). The CAPEX was estimated to be 460 M$, with an error interval of ±30-50%. The largest contributor is the variable production costs. The main driver for these costs is the price of benzene: 77% of the variable production cost is due to it. The profit margin of this process is 8% of the total sales, which includes the sale of both aniline and steam.
From the CAPEX and OPEX, the return on investment and the payback period can be calculated. The return on investment (ROI) is found to be 6%, which is rather low compared to industry standards. The payback period (PBP) is 8 years.
A few options can make the process economically more attractive. For instance, using enriched air instead of air would reduce CAPEX as the transportation of inert nitrogen is avoided, thereby reducing equipment size. Another option is to recover aniline from the organic purge by extraction, adsorption or membrane technology. A third possibility is to lower the purge of nitric oxide. The latter two would reduce the consumption of feedstock. Most of these recommendations can be handled by available technologies so this would increase the potential of this process.
SUMMARY
A systematic approach was used to develop a process to produce aniline from benzene by direct amination. In this process design, the route using hydroxylamine was investigated in more detail. The proposed process contains three major sections: nitric oxide production, hydroxylamine production and benzene amination. The ROI of 6% is still rather low, but the relatively low payback period is promising. Furthermore, it is shown that the loss of atomic carbon is nil but that there is a loss of atomic nitrogen. However, there are solutions to prevent this loss, which could improve the process. The process can deliver a significant amount of high quality steam. To conclude, the proposed process shows technical, ecological and economic potential to compete with conventional processes. Finally, this process design shows that rethinking a route from feedstock to end product can contribute to improved processes, for example, by saving energy and reducing feedstock consumption.
By Rick T. Driessen, Peter Kamphuis, Lydwien Mathijssen, Ruo Zhang, Louis G.J. van der Ham, Henk van den Berg (University of Twente, Sustainable Process Technology, Faculty of Science and Technology) & Arend Jan Zeeuw (Huntsman)
REFERENCES
1 T. Kahl, K.-W. Schröder, F.R. Lawrence, W.J. Marshall, H. Höke, R. Jäckh, Aniline, in: Ullmann's Encycl. Ind. Chem., Wiley-VCH Verlag GmbH & Co. KGaA, 2000. doi:10.1002/14356007.a02_303.pub2.2 J.M. Douglas, Conceptual design of chemical processes, McGraw-Hill, 1988.
3 Y.F. Lü, L.F. Zhu, Q.Y. Liu, B. Guo, X.K. Hu, C.W. Hu, Direct amination of benzene to aniline with several typical vanadium complexes, Chinese Chem. Lett. 20 (2009) 238-240. doi:10.1016/j.cclet.2008.11.005.
4 J. Becker, W.F. Hölderich, Amination of benzene in the presence of ammonia using a Group VIII metal supported on a carrier as catalyst, Catal. Letters. 54 (n.d.) 125-128. doi:10.1023/A:1019048526516.
5 T. Yu, R. Yang, S. Xia, G. Li, C. Hu, Direct amination of benzene to aniline with H2O2 and NH3·H2O over Cu/SiO2 catalyst, Catal. Sci. Technol. 4 (2014) 3159. doi:10.1039/C4CY00432A.
6 S. Polizzi, A. Benedetti, G. Fagherazzi, C. Goatin, R. Strozzi, G. Talamini, Hydroxylamine Production Via Hydrogenation of Nitric-Oxide in Aqueous Sulfuric-Acid Catalyzed by Carbon-Supported Platinum, J. Catal. 106 (1987) 494-499. doi:10.1016/0021-9517(87)90262-4.
7 M. Thiemann, E. Scheibler, K.W. Wiegand, Nitric Acid, Nitrous Acid and Nitrogen Oxides, Ullmann's Encycl. Ind. Chem. Vol. 24. (2012) Vol 24. 177-223. doi:10.1002/14356007.a17.
8 K.M. Parida, S.S. Dash, S. Singha, Structural properties and catalytic activity of Mn-MCM-41 mesoporous molecular sieves for single-step amination of benzene to aniline, Appl. Catal. A Gen. 351 (2008) 59-67. doi:10.1016/j.apcata.2008.08.027.